关于举办碳市场数字技术及创新应用培训(第一期)的通知
更新时间:2024-08-30
- 收藏
- 打印
- 关闭
- 【字体:大 中 小】
各有关单位:
为推进人工智能、大数据、物联网等新一代信息技术在碳市场中的建设应用,引领提升全行业企业碳排放数字化管理能力和水平,加强优秀应用案例分享与交流,支撑碳市场数据质量提升和高质量发展,助力碳达峰碳中和,生态环境部信息中心将举办 碳市场数字技术创新应用系列培训。现将第一期培训班有关事项通知如下:
一、培训对象
1.火电、水泥、钢铁、电解铝等行业温室气体排放单位从事碳排放管理工作相关人员;
2.从事碳排放咨询服务、核查和复查技术服务、碳排放科学研究等相关人员;
3.从事数字技术与环境信息化应用相关人员;
4.其他相关工作人员等。
二、培训内容
国家碳市场最新政策与形势、碳市场数字化典型案例分享,主要培训日程见附件1。
三、培训时间与地点
1.时间:2024年9月25日-27日(25日下午报到)。
2.地点:河南省洛阳市凯华大酒店(洛龙区开元大道与孝文大道交叉口)。
四、培训报名
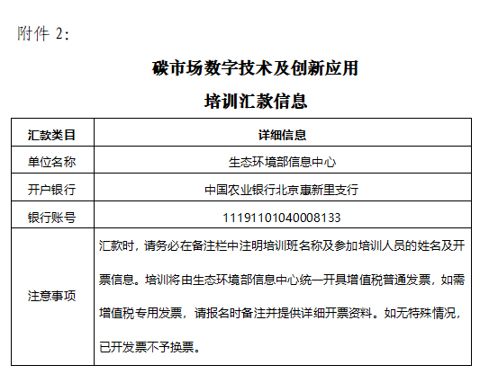
参加培训人员请扫描下方“培训报名二维码”进行个人培训信息注册,我中心将对报名信息审核,信息审核通过后参训人员须将培训费汇款至培训指定账户(汇款信息详见附件2),报名截止时间:2024年9月20日18:00前。
五、培训事项通知方式
已缴费学员可扫描下方二维码申请进入“培训学员联络微信群”,申请信息请备注姓名+联系方式,我中心工作人员将根据学员注册及缴费信息审核进群人员,学员进群后需仔细阅读培训注意事项告知书,后续培训有关通知将通过群公告统一发布。
六、培训费用
本次培训收取培训费用3200元/人(包含餐费、讲课费、资料费、场地设备租赁费等)。住宿费、交通费由学员自理。
七、联系人及联系方式
生态环境部信息中心
熊鹤雯 (010)84665955、13466537482
沈振 (010)84665799、19800319553
生态环境部信息中心
2024年8月28日


供稿:大数据发展部


