《生态环境领域人工智能算法评估方法》团体标准发布实施
更新时间:2025-04-17
- 收藏
- 打印
- 关闭
- 【字体:大 中 小】
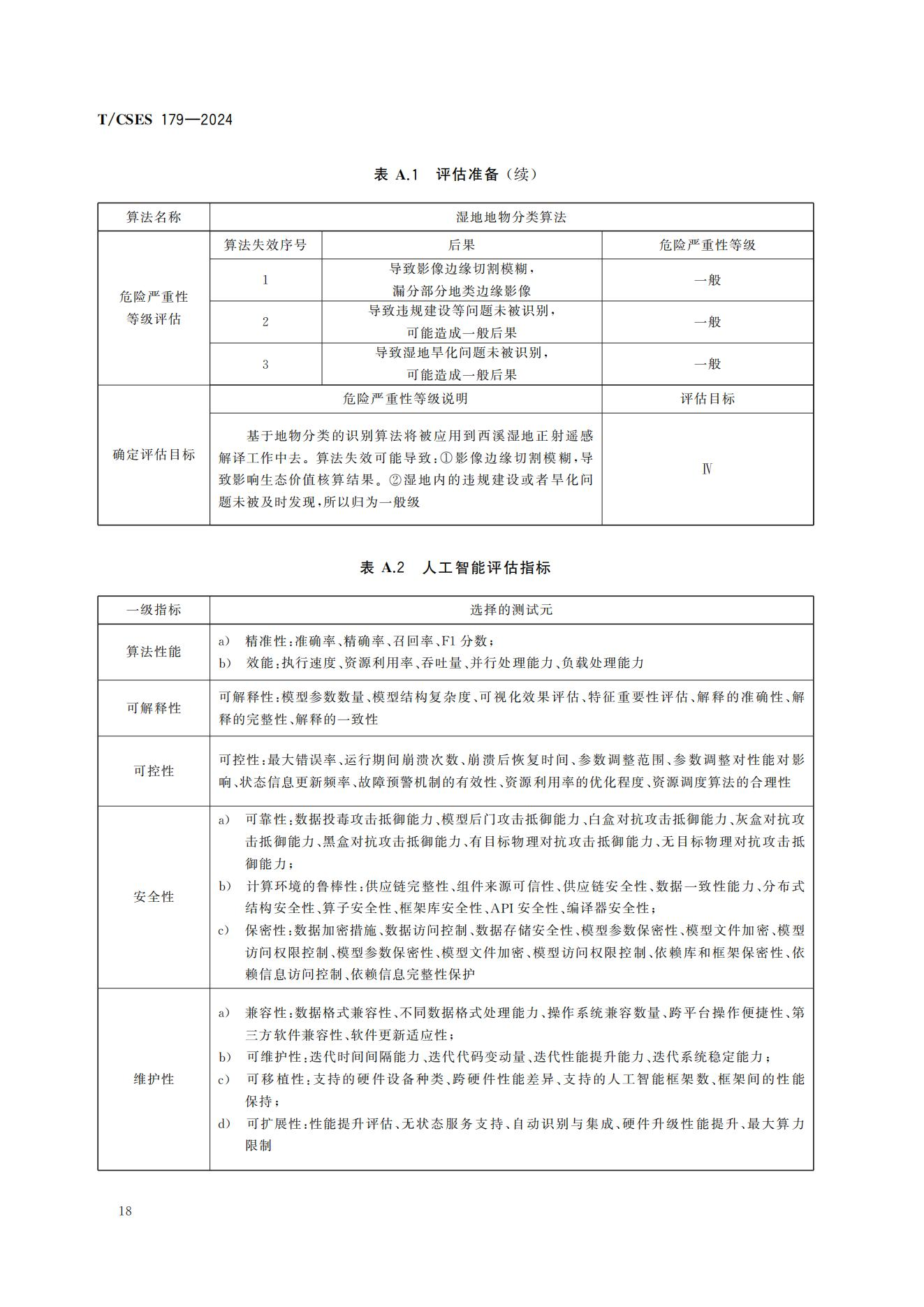
近日,《生态环境领域人工智能算法评估方法》团体标准(T/CSES179-2024)由中国环境科学学会正式发布实施。该标准由生态环境部信息中心牵头起草,依据相关国家标准,结合生态环境领域的应用场景,设置了算法性能、可解释性、可控性、安全性、维护性 5 个一级指标以及 11 个二级指标,创新性地构建了完整的评估体系,为生态环境领域人工智能算法评估提供了全面、科学的规范依据。
算法性能评估方面,针对回归任务和分类任务精准性制定了详细的测试元,如回归任务精准性采用均方误差(MSE)、决定系数(R²)等指标衡量,分类任务精准性通过准确率、精确率等指标评估,全面且精准地反映算法在数据处理和预测方面的能力,相较于以往单一或简单的评估方式,更能准确呈现算法的综合性能。
安全性评估方面,面对数据投毒攻击、模型后门攻击、对抗性攻击以及物理对抗攻击等多种潜在威胁,分别制定了相应的抵御可靠性评估测试元。例如,在中毒性攻击抵御可靠性评估中,通过计算数据投毒攻击使算法模型对输入数据错误分类的比例,以及模型后门攻击成功样本的比值,来衡量算法的抵御能力,有效填补了生态环境领域人工智能算法安全评估的空白,保障了算法在复杂环境下的稳定运行。
随着人工智能技术在生态环境各业务领域的广泛应用,算法质量出现参差不齐的情况。该标准为各部门、地区开展算法评估提供了统一的参考依据,有助于筛选出高质量、可靠的算法,提升生态环境领域人工智能应用的整体水平,进而提高生态环境治理的效率和科学性, 为建设绿色智慧的数字生态文明奠定坚实基础。
团体标准正文见下:
























供稿:数字生态文明研究所



